International Trade

关键词:外贸函电实训平台 外贸函电实训教学软件 外贸函电实训教学平台 外贸函电教学系统
思沃外贸函电实训系统(案例版)主要是用于各大中专院校外经贸类专业或者有外贸实际操作练习要求的专业使用。
本教学平台软件可以配合国际贸易实务或者进出口实务课程,在教学过程中同步进行上机操作实习。也可用作课堂教学完毕后,让学生进行整体流程的上机操作实习。
整个平台系统的目标是建立一个国际贸易的辅助教学系统,并能将国际贸易教学过程中所需要的各实践点进行较好的体现。
国际贸易实务教学的核心内容是外贸过程中相关函电的书写和各类单据的填写。为充分体现实践教学的宗旨,系统采用了以案例教学为核心的教学思想。在系统中建立多个不同的案例,让学生在一个实际的案例中切身体会商品进出口交易的全过程。并可在系统的控制和引导下一步一步的完成相应的案例,并通过这样的实际操作使其全面、系统、规范地掌握从事进出口交易地主要操作技能。
学生端




出口流程

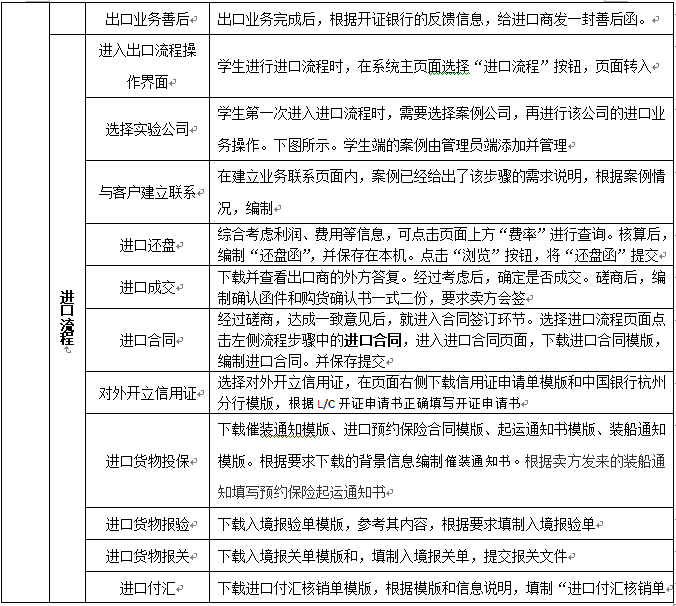
进口流程

1.采用B/S架构,在服务器上安装本软件,用户端可通过相连的局域网或互联 网访问服务器应用本软件。本教学软件不受时间空间的影响,学生在寝室和机房都可以来完成试验。
2.权限分为管理员、教师和学生,其中学生端在首页以出口流程、进口流程、资费信息、帮助、注册等模块显示。教师通过两个权限对用户、实验基础数据、实验进程等方面进行有效的管理。教师通过系统中的独立端口对班级学生进行管理,可对学生所需实验步骤进行分步开放操作权限。教师也可根据自己所总结的案例或者典型的案例在管理员端口进行添加,操作简单、方便。
3. 当实验结束时,软件将操作实践的记录提供给教师端进行批阅评分,同学系统将自动统计分数,并提供成绩查询模块,让教师了解学生对业务和单据的掌握情况,以便调整教学计划。体现整个进出口贸易中完整的流程和步骤,包含将实际中常用的函电和单证类型。所有的单证练习都备有单证模板,用于学生填写,且所有的练习模块都备有取自实际外贸案例过程中的参考答案。
4.进口流程包含选择实验公司、与客户建立联系、出口报价及发盘、出口还价核算及发盘、出口成交核算、出口合同签订、信用证审核、信用证修改函、出口货运订舱、出口货物投保、出口货物报检、出口货物报关、出口制单结汇和出口业务善后等内容。软件内容注重实务操作,它针对外贸业务的实践性和适时性,通过各种案例加深对国际贸易各种惯例及法律法规、业务规范的理解和记忆。
5. 案例分析是为各教学步骤添加具体的案例内容。在案例中,将以事实为依据,为学生讲解外贸业务中各方面的注意事项。内容鲜明、故事典型,更能起到增强记忆的效果。案例分析将提供大量实际案例信息,给学生阅读。以实际的例子给学生带来真实感。进口流程包含选择实验公司、与客户建立联系、进口还盘、进口成交、进口合同、对外开立信用证、进口货物投保、进口货物报检、进口货物报关和进口汇付等内容。
6. 外贸常识包含的内容广泛,可以是业务操作常识,也可以是法律法规常识及一些专业性术语的解释。目前,软件中默认的外贸常识分:相关法律、法规、WTO专题、EDI专题、常用资源类网站、相关常识类知识。各大类下又包含若干子类。各子类中包含大量外贸知识。提供知识库和帮助功能,知识库中的背景知识可在管理员中的知识库管理中进行内容的添加和管理。
7.将实际中外贸公司业务案例和教学案例组合起来,设计多套完整的案例,引导学生进行理论知识的运用,让学生对国际贸易过程中的业务有立体的认识和了解。
8.为实验准备完整的费率查询表,包括货物等级表、海洋运价表、海关税则表、汇率表。
9.提供知识库,即“背景知识”,是由管理员在管理平台的“管理员管理”下的“知识库管理”中进行知识库内容的添加和管理。如果要查看知识库内容,可不需要登陆。在系统首页,点击“出口流程”、“进口流程”或“咨询信息”、“教师入口”等,都可打开知识库的链节页面。
10. 支持多教师,多班级同时使用。
11. 系统提供的单证、流程等信息,都是从专业的高度,采用先进的计算机技术,与现实的单证模板及操作流程保持“零”距离差别。提供丰富的函电和单证练习。学生对整个进出口贸易中完整的流程的实际操练,其中所有步骤中都设立对应的函电和单证练习。所有的单证练习都备有单证模板,用于学生填写,且所有的练习模块都备有取自实际外贸案例过程中的参考答案。
12.以案例教学为中心。通过精心设计的多个完整的案例,供学生练习和了解实际外贸过程中的所需要的函电、单证以及相关内容。系统本身提供多个设定案例流程,且系统允许教师自行修改这些案例流程。教师也可自己建立新的案例流程,以方便不同学校教学使用。
13. 提供多个设定案例流程,且系统允许教师自行修改这些案例流程。教师也可自己建立新的案例流程,便于不同学校教学使用。